Sabtu, 18 Januari 2020

Review Of Clinical Anesthesia Author Neil Connelly Published On April 2013 Online Read

Jewish Exponent April 28 2016 Pages 1 50 Text Version - Jewish Exponent April 28 2016 Pages 1 50 Text Version

Review of clinical anesthesia author neil connelly published on april 2013

Anesthesiology Resources Wolters Kluwer - Anesthesiology Resources Wolters Kluwer

New Used Books Cheap Books Online Half Price Books - New Used Books Cheap Books Online Half Price Books

Roy Silverman Abebooks - Roy Silverman Abebooks

Table 1 From Brachial Plexus Blocks For Upper Extremity - Table 1 From Brachial Plexus Blocks For Upper Extremity

Posters By Title 2017 Ucsf Inquiry Symposium - Posters By Title 2017 Ucsf Inquiry Symposium

Review Of Clinical Anesthesia 9781451183726 Medicine - Review Of Clinical Anesthesia 9781451183726 Medicine

Pdf Preanesthetic Assessment Of The Patient With - Pdf Preanesthetic Assessment Of The Patient With

Anesthesiology Resources Wolters Kluwer - Anesthesiology Resources Wolters Kluwer

New Used Books Cheap Books Online Half Price Books - New Used Books Cheap Books Online Half Price Books

Anesthesiology Resources Wolters Kluwer - Anesthesiology Resources Wolters Kluwer

Mechanisms Of Action And Persistent Neuroplasticity By Drugs - Mechanisms Of Action And Persistent Neuroplasticity By Drugs

Review Of Clinical Anesthesia By Neil Roy Connelly - Review Of Clinical Anesthesia By Neil Roy Connelly

Buckhead Guidebook 2016 - Buckhead Guidebook 2016

Pdf Citations For Randomized Controlled Trials In Sepsis - Pdf Citations For Randomized Controlled Trials In Sepsis

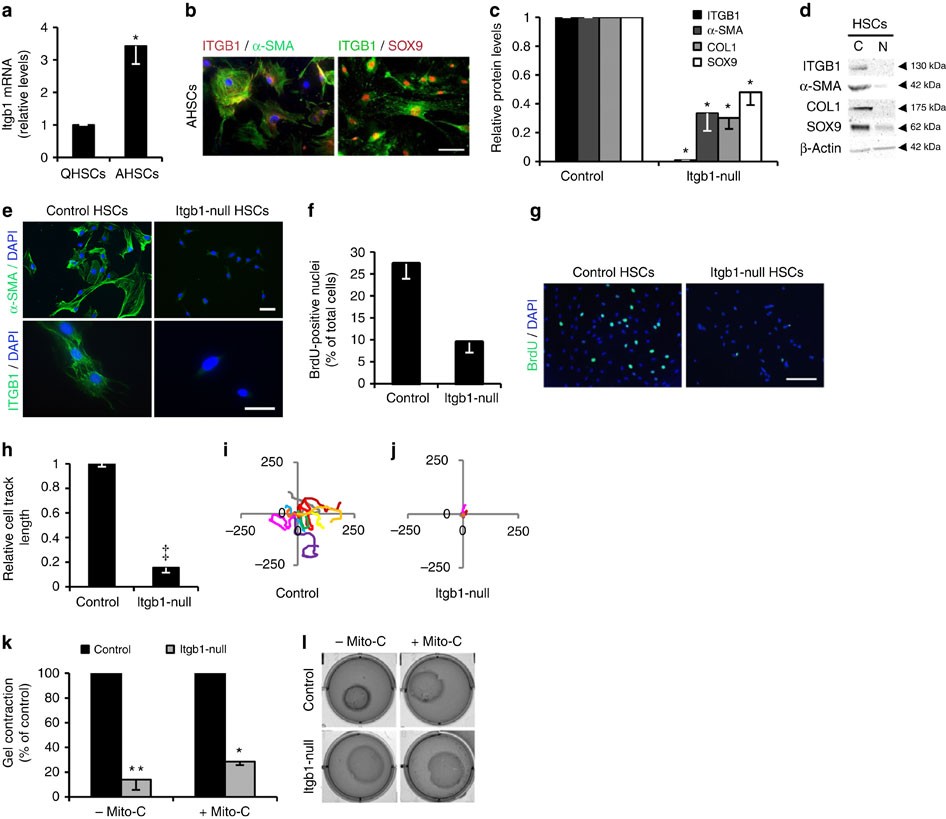
Pak Proteins And Yap 1 Signalling Downstream Of Integrin - Pak Proteins And Yap 1 Signalling Downstream Of Integrin

Review Of Clinical Anesthesia Author Neil Connelly Published On April 2013 Online Book

Review Of Clinical Anesthesia Author Neil Connelly Published On April 2013 Online Read
4/ 5
Oleh